Our Members & Boards

Leadership and Collaboration

The Swiss Clinical Trial Organisation is a Swiss association under private law, duly registered in the commercial register, which enables its participation in European initiatives such as European Research Infrastructure Consortium (ERIC) / European Clinical Research Infrastructure Network and Horizon Europe. The Steering Board, comprising the members listed below, is the SCTO’s highest governing body. It sets strategic goals, oversees the organisation’s operations and represents the SCTO’s interests to external partners.

Voting Members and Steering Board Representation

President

Prof. Dr med. Alessandro Ceschi, M.Sc.
Ente Ospedaliero Cantonale, Ticino

Board of Clinical Research Centre Directors

  • Dr Alfaiate Dulce, CRC Geneva
  • PD Dr med. Babouee Flury Baharak, CTU HOCH St.Gallen
  • Dr Sc., Fayet Aurélie, PharmD, CRC Lausanne
  • Dr med. Grossmann Regina, CTC Zürich
  • Dr Maier Reinhard, CTU HOCH St.Gallen
  • Prof. Dr Hemkens Lars, DCR Bern
  • Prof. Dr Segelov Eva, DCR Bern
  • Dr Semac Isabelle, CRC Geneva
  • Prof. Dr med. Stathis Anastasios, CTU-EOC Lugano
  • Terrot Tatiana, CTU-EOC Lugano
  • Dr Willers Jörg, DKF Basel
  • Prof. Dr med. Wuerzner Grégoire, CRC Lausanne

Advisory Board

The Advisory Board is an independent committee that advises the Steering Board on the long-term development of the organisation, providing strategic recommendations to guide discussions and decision-making.


The following organisations are currently represented:

Steering Board Observers

  • Swiss Biobanking Platform (SBP)
  • Swiss National Science Foundation (SNSF)
  • Swiss Personalized Health Network (SPHN)
  • Swiss Research Network of Clinical Pediatric Hubs (SwissPedNet)
  • State Secretariat for Education, Research and Innovation (SERI)

Associate Member

Swiss Paraplegic Centre (SPC)

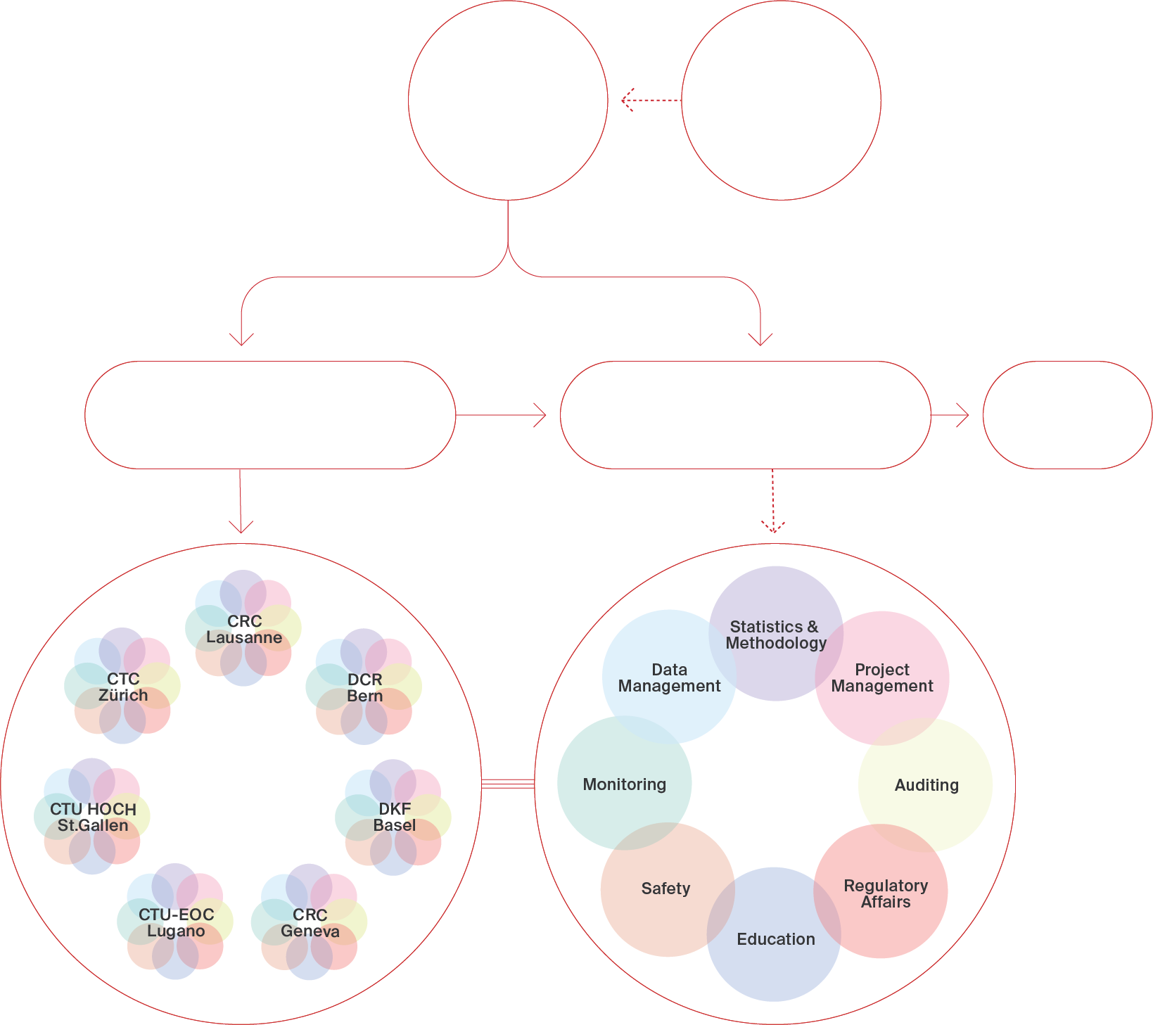
SCTO Members & Boards

The Swiss Clinical Trial Organisation (SCTO) brings together a national network of academic partners, governed by expert boards and driven by collaboration.

This infographic shows our structure and the members behind our mission to strengthen clinical research in Switzerland.

Advisory
Board

An independent body
supporting the Steering
Board with strategic
guidance and expertise.

Steering
Board

Composed of voting
members and observers,
it oversees and guides
the SCTO's strategic
direction.

Swiss node
of ECRIN

The SCTO is the official
ECRIN partner and the
node (representation)
in Switzerland,

coordinating Swiss
participation in European
multinational clinical trials
and representing
Switzerland in ECRIN's
governance and activities.

Board of CRC Directors

Comprises the 7 CRC
Directors and ensures
alignment, collaboration,
and operational
coordination across the
SCTO Platforms and the
CRC Network.

Executive Office

Drives the SCTO's
strategic direction,
coordination, and
governance, promoting
collaboration and efficient
management accross all
Platforms and partner
networks in Switzerland
and Europe.

Clinical
Research
Centres

Local expert centres that
provide professional
support for the planning,
conduct, and evaluation
of clinical research.

SCTO
Platforms

Nationwide specialised working
groups bringing together
representatives from our
7 Clinical Research
Centers and providing
tools, resources, and
training for clinical
researchers.